挖机
咨询价格 在线商城
服务热线 400-8878-318
挖机
咨询价格 在线商城
服务热线 400-8878-318
三一重工 三一重工(SH:600031)
三一国际 三一国际(HK:00631)
三一重能 三一重能(SH:688349)

重磅!风电场改造升级和退役管理办法来了!(附办法全文)

  • 2021.12.08

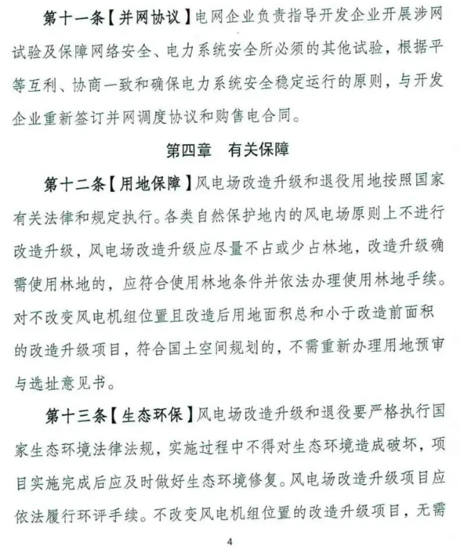
  • 每日风电

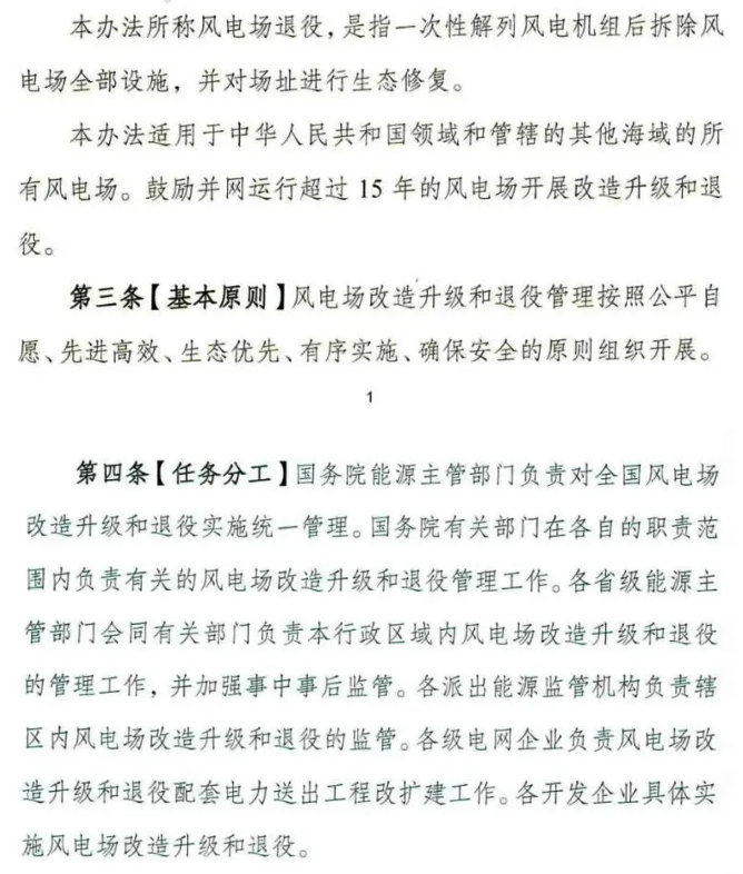
中国风电新闻网讯:近日,国家能源局发布《风电场改造升级和退役管理办法》(征求意见稿),本办法适用于中华人民共和国领域和管辖的其他海域的所有风电场。鼓励并网运行超过15年的风电场开展改造升级和退役。

办法要求:

各省级能源主管部门要简化风电场改造升级项目审批流程。原则上对纳入风电场改造升级和退役实施方案且具备改造升级和退役条件的项目予以审批,并明确全容量并网时间。项目全容量并网前不得变更开发主体。

风电场退役充分尊重企业意愿,不得强制实施。风电机组运行达到设计使用年限时,开发企业应委托第三方专业机构开展安全性评估,评估结果报当地能源主管部门、派出能源监管机构和电网企业。经评估不符合安全运行条件且不愿意进行改造升级的风电场,开发企业应及时拆除,并按有关要求修复生态环境。

风电场改造升级和退役用地按照国家有关法律和规定执行。各类自然保护地内的风电场原则上不进行改造升级,风电场改造升级应尽量不占或少占林地,改造升级确需使用林地的,应符合使用林地条件并依法办理使用林地手续。对不改变风电机组位置且改造后用地面积总和小于改造前面积的改造升级项目,符合国土空间规划的,不需重新办理用地预审与选址意见书。

风电场改造升级项目上网电价补贴电量部分按原项目电价政策执行,其余电量部分按项目重新备案当年电价政策执行。


三一重能股份有限公司(Sany Renewable Energy Co.,Ltd)是三一旗下重要业务板块。成立于 2008 年,致力于成为全球清洁能源装备及服务的领航者。
政策的出台将大大利好老旧风场改造,以大换小、技改、风机增功等也将助力风场焕发新的生机。三一重能在风电后市场深耕多年,可以为客户提供老旧风场改造整体解决方案,助力客户大大提升老旧风场收益,为“双碳”目标贡献持续助推力。
三一重能市场动态