2024.07.23
WindDaily
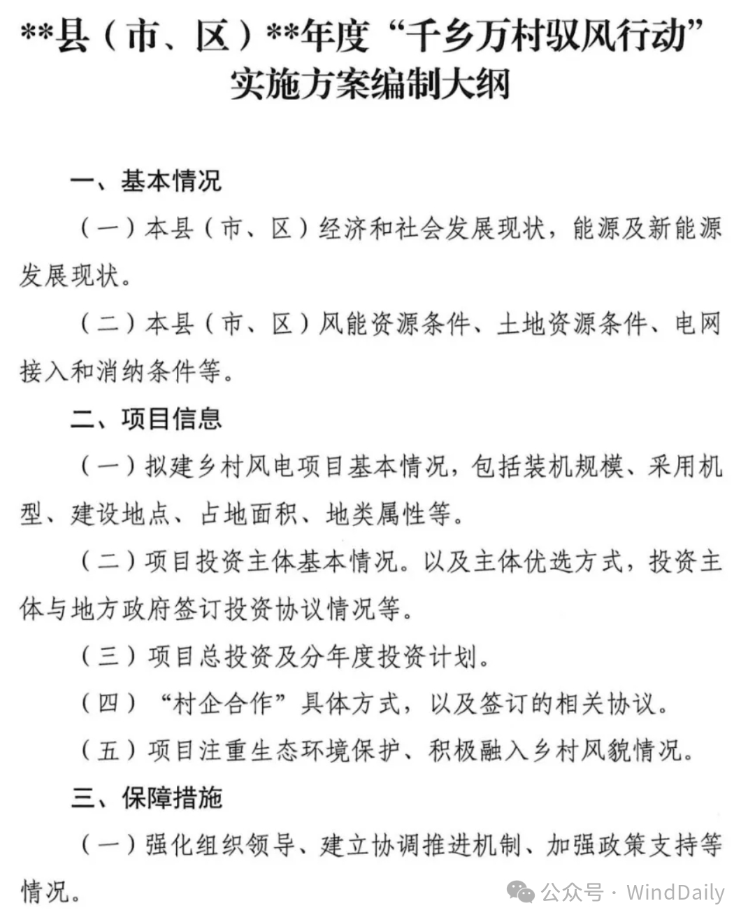
WindDaily获悉,湖北省能源局近日正式发布《省能源局关于征求湖北省“千乡万村驭风行动”工作方案意见的函》。据文件,2024年,湖北省安排100万千瓦左右乡村风电建设规模,因地制宜选择100个村先行试点。每个地市(含恩施自治州)可申报一个试点县(市、区),每个试点县(市、区)原则上建设规模不超过7万千瓦,布点7-10个行政村,单个村不超过2万千瓦。潜江、仙桃市原则上建设规模不超过3万千瓦,布点3-5个行政村。天门市的乡村风电项目纳入国家农村能源革命试点县建设实施方案,不再重复申报。在项目选址方面要求风资源可利用小时数不低于1800小时,业主优选要同一省级企业原则上只参与一个试点县项目建设,同等条件下优先考虑在所属县市投资调峰储能能力项目的企业。具体如下:









0条评论